OneVane Click-Clack Clock

 

The OneVane Click-Clack Clock was challenging in two ways.  First it was challenging to find simple circuitry to independently drive each of the seven segment magnetic vanes.  The second challenge was listening to the clock for any length of time... it will drive you crazy... more on that later! 

Electro-mechanical seven segment displays are still manufactured today and are most often used in public displays where high visibility and low power consumption is required.  However, these displays were more in demand back in the days before LEDs.  These devices are reflective devices and require ambient lighting to be visible.  They do not contain embedded lights to light them up.  They come in many sizes from under an inch to a couple feet tall.  Each segment of the seven segment display consists of a mechanical vane that is flipped to the front or back side of the vane.  One side would have a bright visible color such as white, yellow, red, green, sometimes even fluorescent colors.  The other side would be black.

Lot of Russian Vanes
Vintage Russian Gas Pump Vanes

Each segment of the display is independently activated by briefly powering the associated magnetic coil for a few milliseconds, or even up to 50 milliseconds depending on the segment size.  Forward or reverse powering of the coil determines which side of the vane is displayed.  Once the segment position is set, it no longer requires power to maintain its position.  Looking through the patents it seems that variations of electro-mechanical displays started back in the 50's, around the same time Nixie Tubes were invented.  I also remember pumping gas back in the 60's that used electro-mechanical vane displays.

Incandescent 7-Segment Displays
Vintage Incandescent 7-Segment Displays

You must know... there was a time we did not have LCD, TFT or even 7-Segment LED displays.  Back in the days it was CRT, Nixie Tube or flip/vane/rotary electro-mechanical devices.  There were even seven segment displays using incandescent light bulbs!!!   Yep, I got a couple of those :-)

The second challenge with a single digit electro-mechanical vane Clock is listening to it!!!  In order to display time in hours then minutes, the segments must be change at some periodic rate with a certain amount of delay in order to visually catch the digits.  Lets say it is lunch time at 12:34.  Since I use 1 second for each digit, the pattern goes like this:

  • Display digit 1 for one second
  • Display digit 2 for one second
  • Turn off all segments for one second
  • Display digit 3 for one second
  • Display digit 4 for one second
  • Turn off all segments for 2 seconds

So it takes a total of 7 seconds to display the time.  It can also drive you a bit nutty as your brain tries to propagate thoughts in sync with click, clack, click, clack...  It also takes too long to display time, when you are trying to get a quick glance of what time it is.   The waiting causes you to become impatience, and generates an irritated mood.  I've tried speeding it up to 500ms per digit, but then it's my heart that tries to synchronize with the constant click clack.  Another way to speed things up is to remove the delay between the hours and minutes, saving one digit period of time.

OneVane Click-Clack Clock

Since I often find myself working in the Full Sail University FabLab, I thought I'd try a test.  At 5pm I left the clock running on my electronics bench to see how long it would take the following morning, before someone would complain.  It only took a few hours that morning for my boss to succumb, and respectfully demanded to unplug whatever that thing is... LOL!!!  I must admit, its been running now for about an hour while writing this article.  You can only take so much, and I just unplugged it!  Actually a 4-Digit Vane Clock would be much better, since then time would only change once a minute.  Guess I will have to try that scenario next in the FabLab!

MP6513
MP6513 - Like Little Bugs!

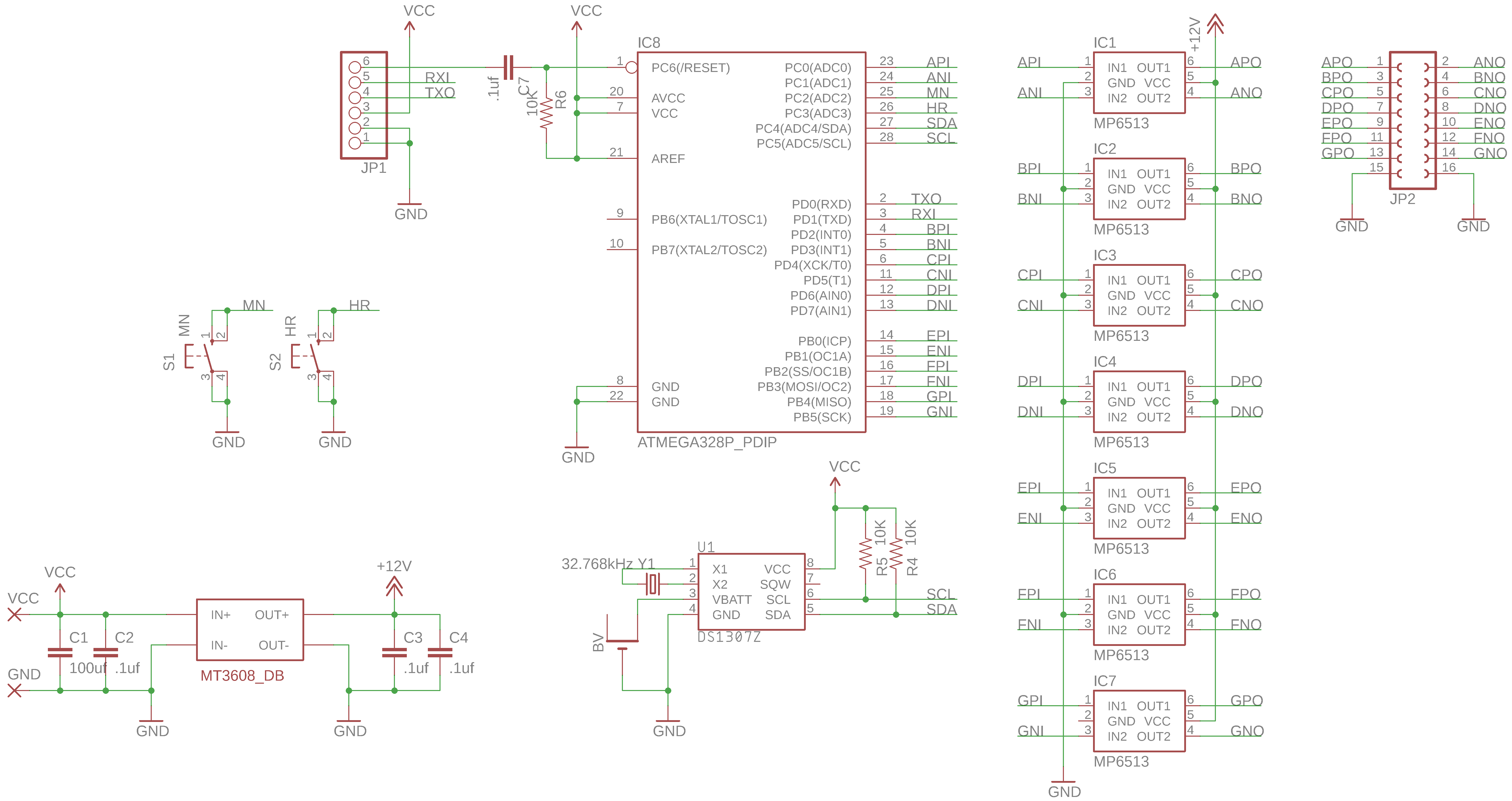
The OneVane Click-Clack Clock schematic did end up turning out quite all right.  The secret sauce was finding these MP6513 Dual Half-Bridge IC's in very small packages that can handle the up to 800ma and far more than needed.  These IC's are like tiny little bugs!  I tend to prefer thru-hole components, since my hands are too shaky to place and solder some of these SMD components.  But the MP6513 dictated SMD and a glass of wine before placing and soldering!  Included in the circuit is a battery backed DS1307 RTC to keep time and a boost converter to convert USB 5 volt to 12 volt for driving the coils.  An FTDI connector is utilized to upload the program to the ATMega328p micro.  The buttons allow setting of time in hours and minutes just like in OneNixie.  As can be seen, the electromechanical vane is on a daughter board plugged in perpendicular to the mother board.  A few large electrolytics were added as an after thought since the instantaneous current draw during segment switching occasionally spikes the 5 volt power supply enough to make the micro launch off into weeds!

As is always the case it takes time to lay things out on a PCB.  I tell my students it's like artwork you hang on a wall... you want it to look really nice and be something you are proud of.  However, sometimes you mess things up... but... "If you never made a mistake, you never made anything!"  That's what my boss once said to me back in the 80's, after my $5000 mistake... yikes!!!  And he did not fire me !!!  He was a good boss :-)

Assembled OneVane Clock
OneVane Circuit Board - With After Thought Caps

You really can't see the little bugs under the massive 1000 microfarad (uf) capacitors, but you can see seven of these in the artwork picture.  Let me tell you... these are not easy to place and solder!!!  The DS1307 RTC is also visible in the artwork.  The 5 volt to 12 volt buck converter daughter board was purchase from China for less than a $1.00 in quantity.  It is based on an MT3608 IC and steps-up 2-24 volts to 5-28 volts at 2 amps.  It amazes me what you can purchase from China.  It would probably cost me $5.00 per board to purchase these parts in the states in small quantities.  That's the power and benefit of the "Economies of Scale"!  I learned that one in college!

OneVaneMB Board
OneVane Mother Board

I was thinking there might be enough power supply filtering on the boost converter, but I never really looked at it.  But looking at it now, it only has two 10uf caps, one at the power input and one at the power output.  Since I am drawing significant current when the vane is activated, a bit more filtering was needed.  The 1000uf is a bit of an overkill, but hey, it worked and I had them in the drawer.  The boost converter on version 1.1 of this board will get beefed up.  One method I used to reduce the current draw was to activate only one segment at a time, and only those which need changing.  In this case a single vane segment only needed about 1 millisecond to energize, so setting all segments happens in the blink of an eye.  In less than 10ms.

OneVaneMB Schematic
​​​OneVane Schematic - With No After Thought Filter Caps

As usual, this is all done with Autodesk EaglePCB.  The defacto standard for Arduino products.

Add new comment

Restricted HTML

  • Allowed HTML tags: <a href hreflang> <em> <strong> <cite> <blockquote cite> <code> <ul type> <ol start type> <li> <dl> <dt> <dd> <h2 id> <h3 id> <h4 id> <h5 id> <h6 id>
  • Lines and paragraphs break automatically.
  • Web page addresses and email addresses turn into links automatically.