The OneNixie Grand Clock is a simple, elegant, and unique single digit Nixie Tube clock housed in a 4" x 7" glass dome on an oriental rosewood base. The Nixie Tube softly illuminates a sequence of four digits displaying hours then minutes. It was on display for a while at the Lake Mary Hyder Art Gallery, when it was opened. This gorgeous Nixie Tube is made by Dalibor Farny!
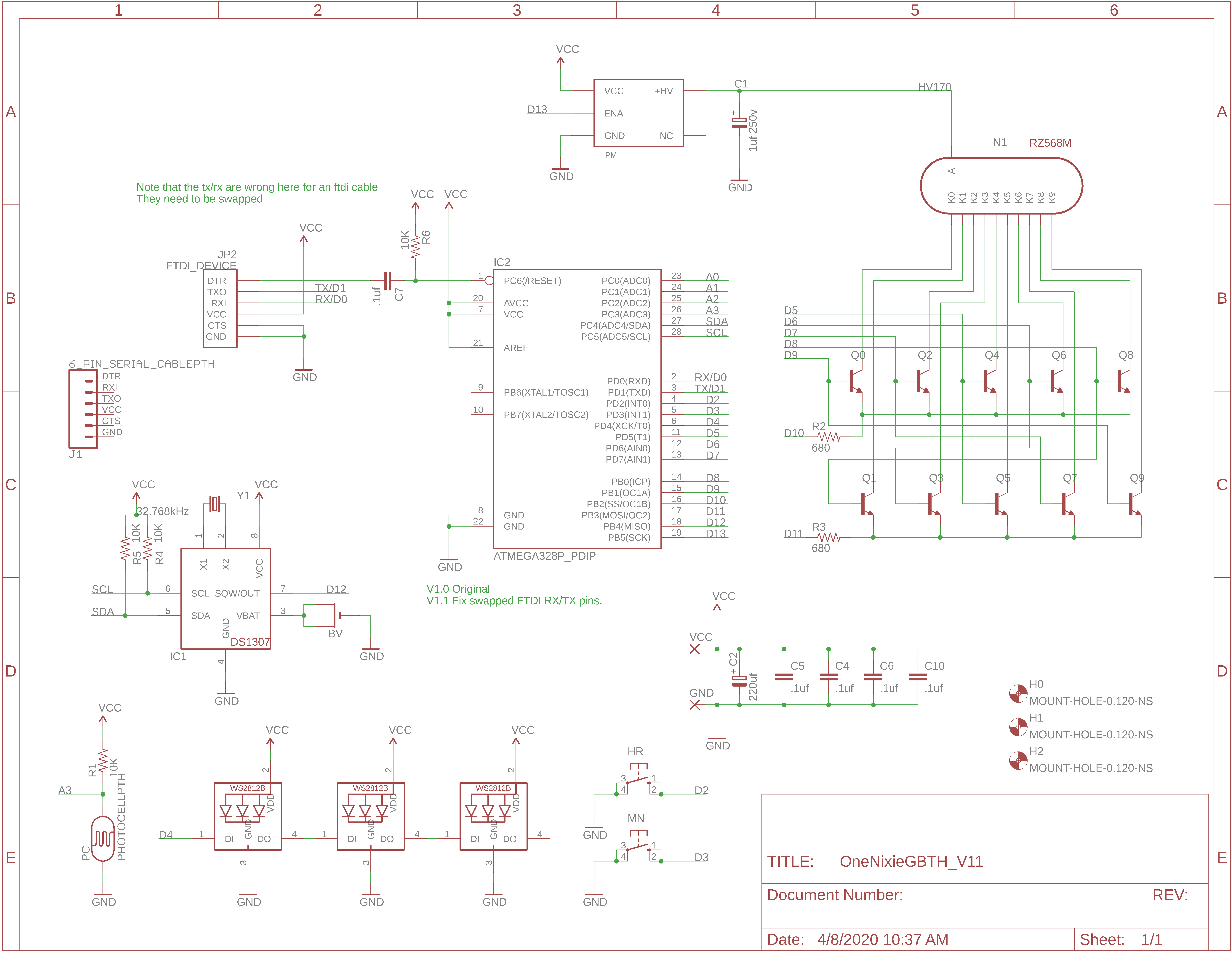
This clock uses an ATMega328p 8-bit microcontroller manufactured by MicroChip. The clock operates in 12-hour format and can be powered by cell phone or laptop USB connector, or directly from a USB wall adapter. Pressing only the button marked "MN" will increase minutes sequentially from 0 to 59. While pressing the "MN" button first followed by pressing the "HR" button second, the minutes will decrease sequentially from 59 to 0. Similarly, only pressing the button marked "HR" will increase hours sequentially from 1 to 12. While pressing the "HR" button first followed by pressing the "MN" button second, the hours will decrease sequentially from 12 to 1.
A Nixie Tube is a “cold cathode” electronic tube made of wires shaped like numbers and enclosed in a low-pressure neon gas. When voltages of 100-200 volts are applied to the wires, a pleasant orange glow appears around the wire. The Nixie Tube was first introduced in 1955 by Borroughs Corporation in calculators. A company my father worked for in the 60’s. The Nixie Tube was widely used as a display in electronic equipment until the 1970’s when they were replaced by seven segment Light Emitting Diodes (LEDs). In recent years New Old Stock (NOS) Nixie tubes dated from this era have found their way to EBAY in large quantities. This has sparked a nostalgic look at these glow tubes and new electronic creations incorporating them.
A young man from Czech Republic named Dalibor Farny became so fascinated with Nixie Tubes several years ago that he embarked on a journey to resurrect this old technology himself…
I fell in love with the Nixie Tubes in 2011. Two years later, I had my first working tubes.
Dalibor is now the only person in the world known to be making brand spanking new Nixie Tubes in production quantities for sale, and they are called the RjZ568M. These are one of the largest Nixie Tubes ever commercially made. OneNixie Grand Clock incorporates one of Dalibor's beautiful creations.
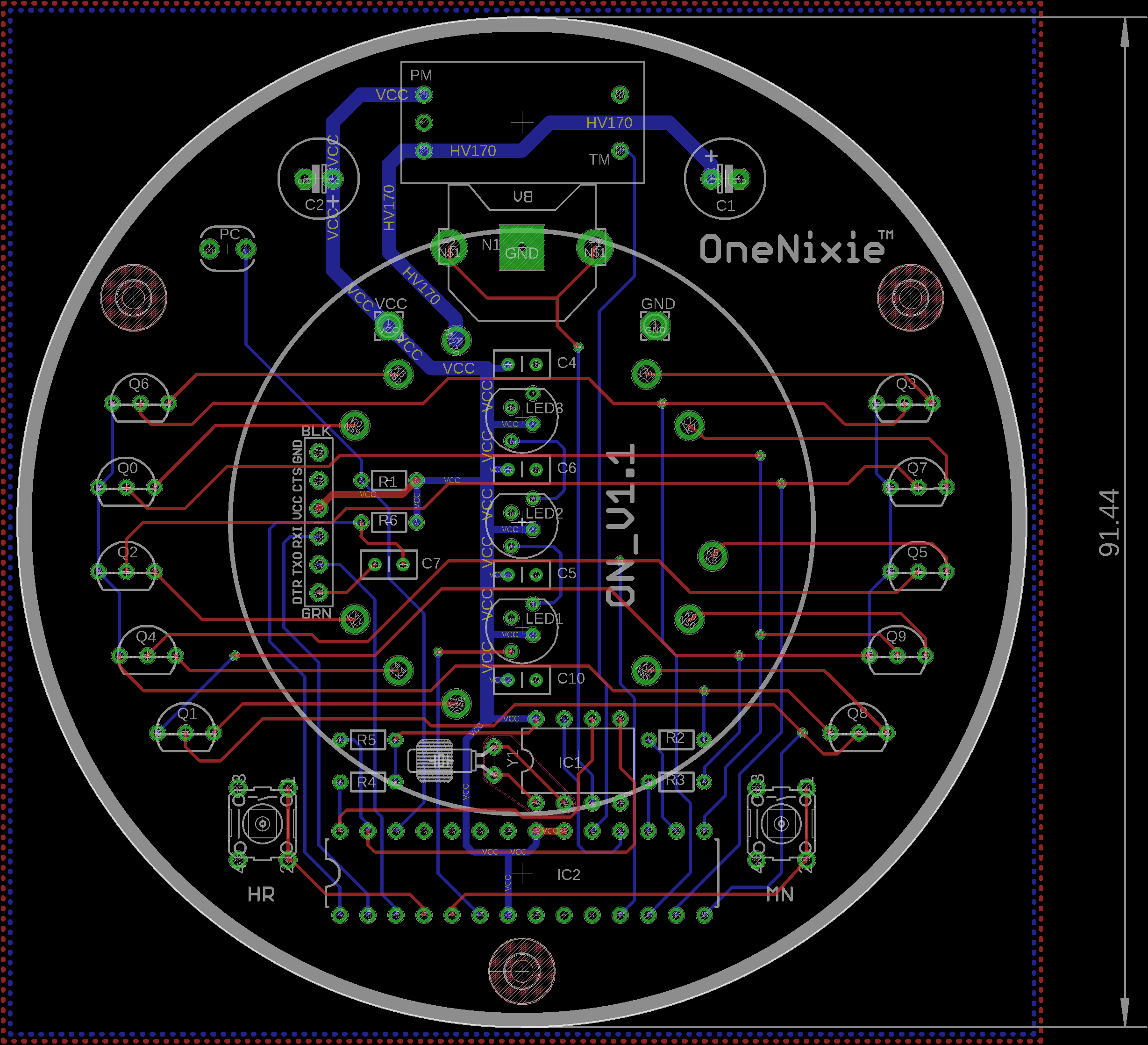
The Nixie Tube brightness is controlled by a photoresistor measuring the ambient light and a software mapping function. In the above video it was not calibrated correctly, leaving the brightness on the low side. The printed circuit board (PCB) was designed using EaglePCB which is the de-fact-o PCB CAD program for Arduino based products and hobbyists. A limited free version of EaglePCB is available for download to anyone. I have designed many small microcontroller-based products myself and have yet to come up against any design limitations using the free version. There are many other good PCB CAD programs you can choose from, and I have played with a few. However, if you are a hobbyist designing Arduino based products, you probably want to stick with EaglePCB since the larger vendors like Arduino, AdaFruit and SparkFun release their PCB designs as open source using EaglePCB.
The clocks purple PCB was produced by OshPark in Portland Oregon, which I highly recommend. OshPark boards are high quality, reasonably priced and ship within 9 to 12 days after ordering. If you are willing to go overseas, then I’d recommend JLCPCB in Hong Kong for significantly cheaper boards with similar quality and comparable delivery times using DHS service.
This clock incorporates a Microchip ATmega328p 8-bit microcontroller. I have been playing with micros since Intel first released the MCS-48 micro series in the late 70's. I have always been fascinated with what you can accomplish with 8-bitters. I used to make the 8048’s sing using software driven pulse width modulation! However, the micros of today are light years ahead of the 70's oldie goldies. Intels first 4-bit CPU (4004) in 1971 had a little more the 2000 transistors and ran at 740 kHz. Now-a-days a single piece of silicon can hold tens of billions of transistors and run GigaHertz speeds! Todays micros are also quite complex to understand. The ATMega328p full specification is 660 pages long! And that does not even include the 160-page assembly instruction manual!!!
You will notice the nice little HV180 daughter board boost converter behind the Nixie Tube. This little guy was designed and manufactured by VFD Clock in China. It takes the USB 5 volts input and boosts it to 170 volts at 5 watts. There are plenty of DIY boost converters found on Internet, but the majority are designed around 12 volts input, not 5 volts. Secondly, those that are developed for 5 volts input, use transformers that are not easily found or cheap. One of Dalibor's Nixies really only need 5 to 7 milliamps. That's like just over 1 watt of power. Believe me, I've tried to make a tiny 5 volt to 170 volt 1.5 watt boost converter for this Nixie tube, and I have come real close. But at some point you will face the make-or-buy decision. In this case it was buy, also known as an outsourcing decision. I hate to give up though!!!
The OneNixie Grand Clock cathodes are driven using MPSA42 high voltage transistors configured in a current limiting fashion to 6ma. Maxim's DS1307 battery backed real-time clock (RTC) keeps accurate time even during a power loss. Three 5mm NeoPixels light up the glass base of the Nixie Tube with the same neon orange color and brightness coordinated with a glow of each digit. This gives the tube a light house beacon appearance, which I find very appealing. A photoresistor is used to adjust the maximum NeoPixel and Nixie Tube brightness based on the days ambient light levels.
I love this clock and have two more in the making. It is hard to find reasonably priced glass domes and bases for this. My last purchase of Glass Domes from China late December 2019 went belly up. My order never made it to the states and the seller's account on EBAY disappeared. I hope they are OK! This COVID-19 is taking it's toll!
Add new comment